The changing rules of engagement at work

Loyalty Lighthouse
The changing rules of engagement at work

To engage or not to engage? That is not the question. Rather, it’s about how different folks respond to different strokes.

If you know someone who started working in the 1970s or 1980s, you know that they probably coveted job security highly. A lot of people were happy and grateful to stay at a company for many years.

That kind of constancy and predictability is no longer the norm. If you know someone who’s starting work now, you know they probably don’t expect or want to be in one job for a long time. So their employers have to work a lot harder to hang on to them. And one of the most compelling ways to keep people is to keep people engaged.

Employee engagement counts

In 2024, that’s widely accepted. More engaged employees are more satisfied and productive, they perform better and stay in their jobs longer. And companies with more engaged employees are more profitable.

Thinking around employee engagement has certainly evolved. Not least in that there used to be very little thinking about it at all, and even less talking. When people who are now approaching retirement started their careers, engagement didn’t enter the conversation. For people entering the workforce now, it matters. A lot. That means the companies employing them need to regard it as both important and urgent.

Add to that Gallup’s February 2024 findings1 that in the US since March 2020, engagement in so-called Baby Boomers has increased by two percentage points, whereas it has decreased by four percentage points in so-called Gen Xers and by seven percentage points in the even younger, so-called Millennials generation. Of course, it is a snapshot in time – but a snapshot of contemporary times, and that makes it relevant.

It begs the question: Why the difference between older and younger workers?

Among many reasons for the generational difference in engagement at work, one factor is the generational difference in expectations of work.

The advancement of alignment

We’ve alluded to the shrinking expectation of longevity and loyalty over the last few decades. But there has also been a growing expectation of purpose and meaning.

Last century, most people went to work simply to do a job. That job helped a business pursue a strategy. It was functional.

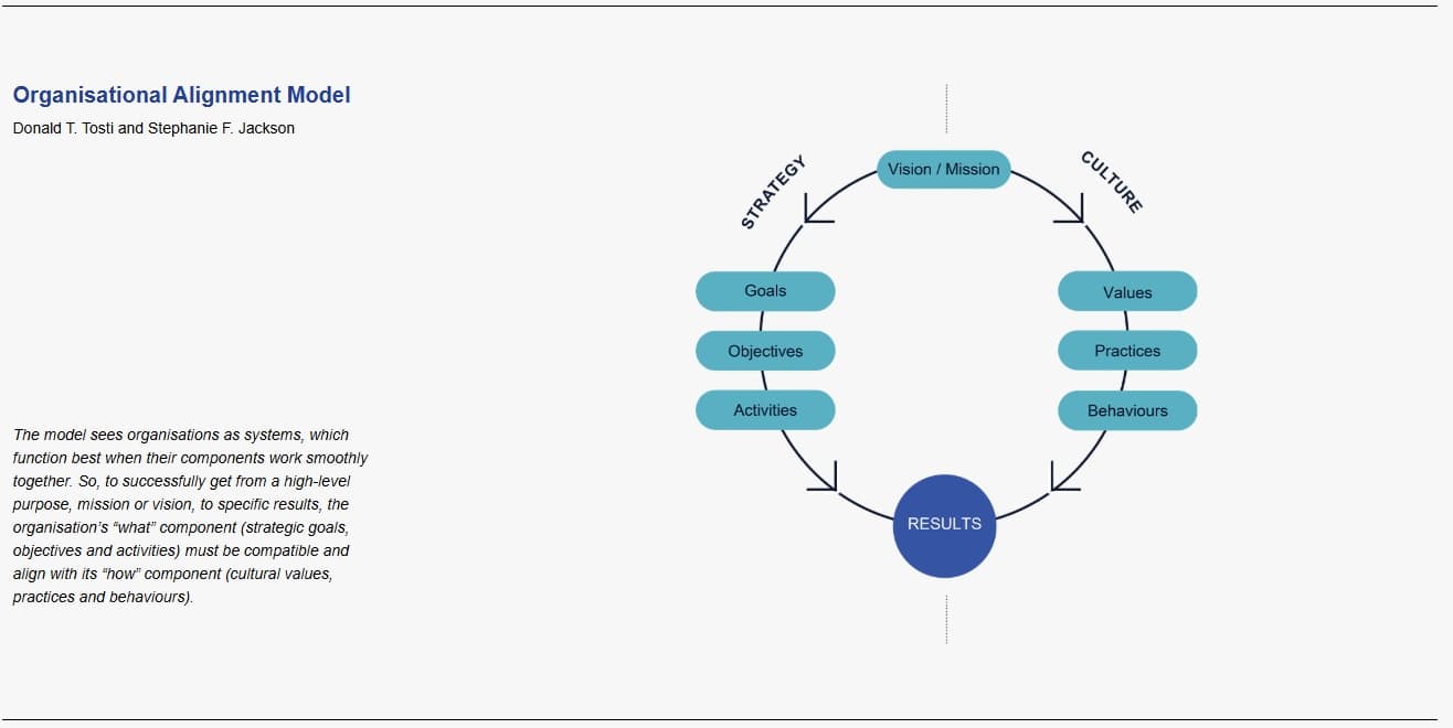
In the first years of this century, Donald Tosti and Stephanie Jackson’s Organisational Alignment Model identified another fundamental, more emotional component to an organisation’s success. In addition to the strategic dimension – which identifies what needs to be done – they highlighted the cultural dimension – which identifies how it needs to be done. Both, they argued, are essential.

“Organisations have traditionally emphasised the strategic path,” they said. “Yet the way we do things influences results fully as much as what we do.”

organisational-alignment-model

 

Since then, there has been an increased emphasis on organisations’ visions, missions, purposes and values. And the desire for cultural alignment has become more prominent, not just inside the organisation, but between the organisation and the individual employee.

Many younger workers want their own personal values to align with the company’s. They want to work on something they believe in. They’re still doing a job, but they want their job to serve a higher purpose. They want their endeavours to be meaningful.

A lack of purpose, or less meaning, means less engagement. Especially in younger workers.

The evolution of recognition

Another expectation that has developed over generations is the one for recognition.

AON’s report, Trends in Global Employee Engagement2, said that recognition and reward is one of the top drivers of employee engagement worldwide. Organisations are really paying attention to those kinds of stats these days. But it hasn’t always been the case.

Fifty years ago, people generally didn’t expect (or get) much recognition for their work – other than, perhaps, a watch when they retired.

By the turn of the century, things had evolved somewhat. Rather than once in a career, recognition might have come once a year, at the annual salary review. Some organisations added things like length of service awards, or employee of the month awards.

But, in a webinar in March this year, management guru Bob Nelson, who trained under Peter Drucker, pointed out issues with this kind of recognition. On the “gold watch” – why wait until the end of a career? On length of service awards – why reward people for permanence, not performance? And employee of the month awards seldom have anything to do with cultural alignment.

Add to that Nelson’s PhD research findings that 99.4% of employees now expect to be recognised when they do good work – not just want to be, but expect to be. Many want it to happen regularly, and not just from management, but from peers. Businesses need a systematic strategy for recognising employees, he says. And that recognition should be “timely, sincere, specific, and proactive.”

It may sound overwhelming, but Nelson adds that it’s really not that hard. And technology helps. As the Incentive Research Foundation (IRF) 2024 Trends Report3 notes: “platforms that increase the speed of feedback, amplify congratulatory messaging and simplify delivery of rewards keep young workers engaged.”

Andrew Solomon, Client Strategy Director at Achievement Awards Group, says that platforms like bountiXP let anyone in an organisation recognise anyone else, any time, publicly. And that recognition can easily – and should deliberately – be designed to align with and reinforce an organisation’s culture and values.

Rewards can also be integrated into the platform. And the IRF observes that rewards and incentives are “particularly important for early career workers who tend to ‘job hop’ more frequently.”

The power of reward is not hearsay or theory – it’s biology. A 2017 IRF white paper, Translating the Neuroscience of Behavioral Economics into Employee Engagement4, said that “the most powerful neuroeconomics finding is that all forms of reward – monetary or otherwise – are processed in the brain’s master reward center, the striatum, and are experienced as rewarding feelings… rewarding employees intrinsically by treating them better or rewarding them extrinsically with money are treated equally in the brain.”

The elevation of old wisdom

We tend to associate technology more with youth than advanced age. So what about those who’ve got forty years of valuable experience and knowledge?

The Harvard Business Review5 recently wrote about how, “due largely to early retirements and a caustic mix of ageism and cost-cutting measures, businesses let too many older workers go during the pandemic — and when they left, so did a lot of institutional memory, expertise, and loyalty.”

Well, the striatum in our brains doesn’t switch off at a certain age. We respond to recognition and reward whether we’re 20 or 60. But the form of that recognition can be age-appropriate.

Gordon Wilson, Principal Strategist at Achievement Awards Group, recommends that organisations appreciate and use the institutional knowledge of older workers by making them mentors. In this way, their status is elevated, and they are recognised as being genuinely valuable and valued.

The bottom line

Organisations that do two things will attract and retain employees better, and better employees. And they’ll be more profitable.

One, recognise the importance of culture, values and meaning in driving engagement. And two, use different strokes to recognise different folks.

Employees’ expectations have changed. How organisations engage their employees has to, too.

Kevin Skinner
Business Director of Employee Engagement, Achievement Awards Group
Kevin champions the power of recognition and reward to improve employee engagement, transform organisational culture and drive business performance.